Choosing the right dimmable LED driver
LED driver designs can deliver flicker-free and fast startup dimming performance while still providing high power factor and efficiency, writes Rich Miron
Dimming performance of LED lamps in legacy TRIAC-based dimmers is one of the biggest challenges for LED lighting designers. In many cases, this causes flickering and reduced dimming range compared to incandescent bulbs.
The problem is that TRIAC-based dimmers were designed for use with incandescent lamps, which have resistive loads. When LEDs started to be used with the dimmers, the low-current requirements, along with the non-resistive nature of the devices, caused the TRIACs to intermittently turn on and off, which creates the flickering effect.
Since LEDs and LED drivers have non-resistive loads, and the current required is lower than the holding current of the TRIAC in the dimmer. Not enough hold-up current when the TRIAC fires, which causes flickering and a limited dimming range.
“These TRIAC wall-based dimmers were designed to work with incandescent bulbs, which are rated to operate at higher power levels and are resistive,” said Rakesh Anumula, applications engineer at Intersil. “When migrating from incandescent bulbs to either CFLs or LED lighting, the load isn’t resistive anymore, it’s inductive or capacitive so the dimmer doesn’t behave the same way as it would with an incandescent bulb.” “The result is flickering when the dimmer interacts with the input of the LED drivers,”
Anumula added. “They cause some kind of resonance, which makes the TRIAC intermittently turn on/off, which causes shimmering of the light at the output that is seen as flickering.” Also as the load is now different, the dimming characteristic is a little different so there isn’t the same light intensity or light output, said Anumula. At issue is that the TRIAC needs a certain amount of latching current and holding current, which aren’t met by an LED bulb, which in turn means the TRIAC will intermittently turn on and off.

To provide the latching and holding current, LED driver IC makers are now adding bleeding and damping circuits to their designs. A bleeding circuit (typically a small resistor with an input capacitor) provides the latching and holding current, and eliminates the misfiring of the TRIAC.
It can be implemented as a passive or active bleeder. A passive bleeder can be used for very-low-power LED bulbs, said Anumula. The disadvantage to this solution is that the design will take a hit in efficiency because the resistor is always on and is bleeding power.
One design technique uses a resistor and capacitor, but the resistor is only on when needed. The tradeoff is that this solution requires an active switch to turn the resistor on and off, but it delivers greater efficiency than the passive bleeder design. A damping circuit also is required to ensure that the TRIAC doesn’t misfire.
It uses a small resistor in series with the line, which damps the input current waveform so it doesn’t cause a very high input current spike. The damping circuit also ensures that the dimmer doesn’t fail when connected to multiple LED lamps. Anumula said a big input current spike in the dimmer with multiple LEDs connected could exceed the rating of the TRIAC and cause it to fail prematurely.“
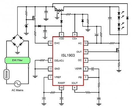
If you use the damping circuit after the bridge rectifier, you can use a MOSFET to control when the resistor is on or off,” said Anumula. “If you use it on the input side, before the bridge rectifier, you would need a silicon controller rectifier to make sure the resistor is in the circuit or is out of the circuit.”Intersil’s ISL1903 (see Figure 1) and ISL1904 LED driver controllers incorporate a dimmer holding circuit (DHC).
It’s a combination of an active bleed and damping circuit. The active bleeder circuit uses a mosfet, diode, resistor, and capacitor to provide a certain amount of holding and latching current. The ISL1903 supports buck converter topologies including isolated forward converters and non-isolated source return buck converters, while the ISL1904 supports boost converter topologies and isolated flyback converters.
The LM3447 from Texas Instruments also incorporates holding or bleeder circuitry to ensure that the TRIAC has enough current. According to John Perry, product marketing engineer at Texas Instruments, when the LED load starts getting low, the bleeder circuit can be turned on again to provide extra current so the TRIAC will stay conducting during the low conduction cycle.
When a TRIAC triggers, it doesn’t need much current to stay conducting, but it often falls out of conduction and that current is fairly close to the LED load. As it further dims, it demands less current for the LEDs to a point where the dimmer can no longer conduct. According to Perry: “This is when it can start to chatter and refire, which will ultimately be passed through the LED load as flicker.” -

In a flyback topology (see Figure 2), the LM3447 HOLD pin with two resistors provides the holding current needed to keep the TRIAC in conduction when it’s required. As the dimmer dims down further, the holding current is initiated, and when the conduction is high or near full power, the holding current isn’t applied, said Perry.
The LM3447 AC/DC LED driver, an extension of the LM3445, includes a dimmer detect, phase decoder and adjustable hold current circuits for flicker-free dimming operation in isolated flyback LED lighting applications. For buck or buck-boost topologies, designers may want to consider Texas Instruments’
TPS92075, which incorporates digital circuitry and digital filtering to resolve some of the dimming issues. The TPS92075 controller is designed for phase-dimmable, offline AC/DC LED lamp and downlight applications.
TI said it uses a proprietary input current control method to improve compatibility with electronic transformers and achieves PFC above 0.9 while providing flicker-free dimming in TRIAC dimmers.
